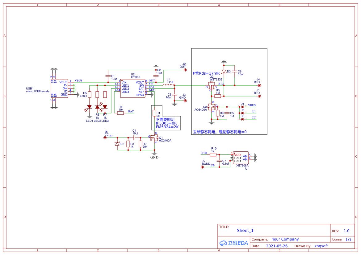
基于IP5305的0静态耗电1.2A移动电源3LED验证板 - 嘉立创EDA开源硬件平台

基于IP5305的0静态耗电1.2A移动电源3LED验证板 - 嘉立创EDA开源硬件平台