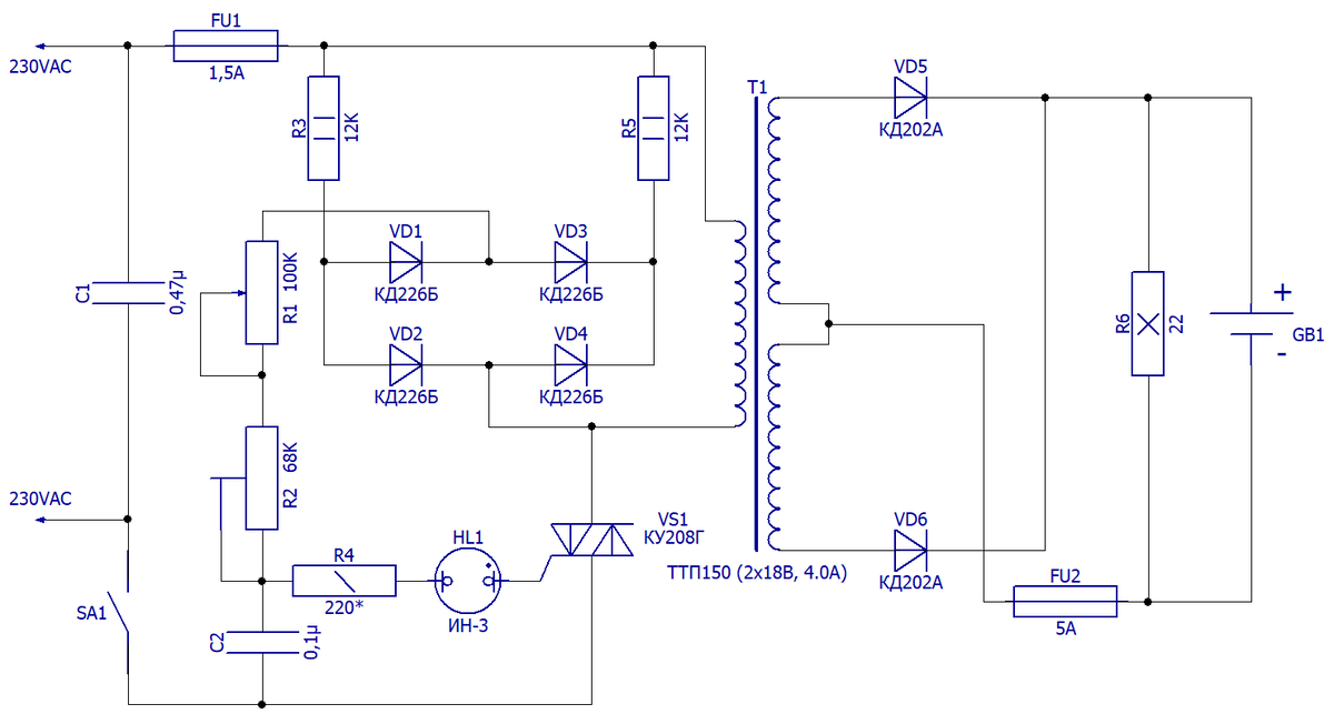
Зарядное устройство стартерных АКБ 12 В | PRACTICAL ELECTRONICS | Дзен

Зарядное устройство стартерных АКБ 12 В | PRACTICAL ELECTRONICS | Дзен