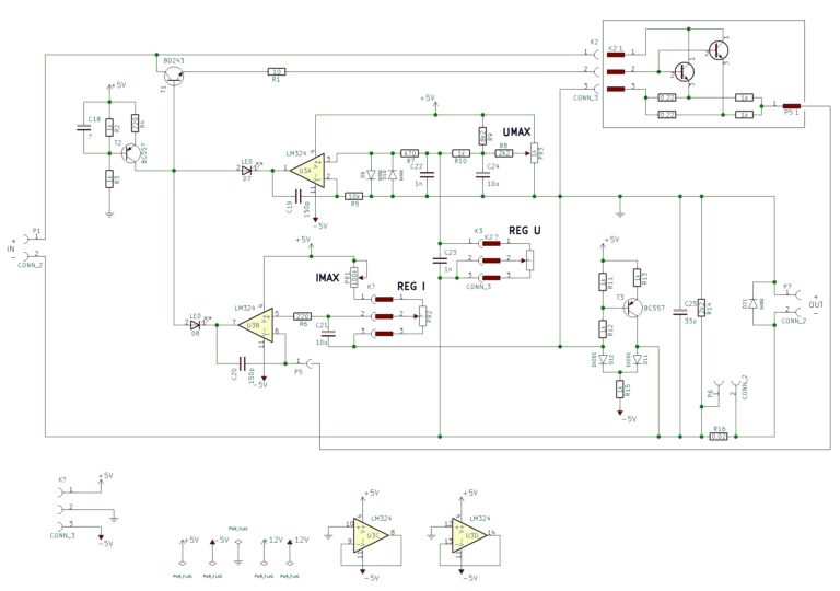
Как собрать регулируемый блок питания 0-30 Вольт - ТехМагия

Как собрать регулируемый блок питания 0-30 Вольт - ТехМагия