Как выбрать и подключить дверной звонок: в квар...
Как подключить звонок в квартире: проводной, бе...
Звонок электрический СССР | Festima.Ru – частны...
Электрический звонок схема - Схемы
Как подключить звонок в квартире, на улице, про...
Звонок Зуммер-1-04 два тона без кнопки квартирн...
Устройство электрического звонка - YouTube
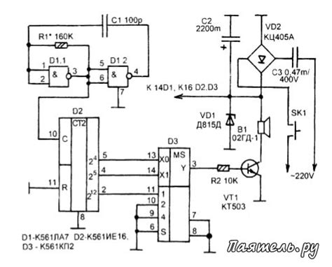
Кривлов П. Квартирный звонок "Соловей".Электрон...
Квартирный звонок своими руками (8 звуковых эфф...
Беспроводной квартирный звонок. Схема, описание
Звонок Зуммер-1-01 два тона без кнопки квартирн...
00-00000061, Звонок Зуммер-1-04 два тона без кн...
Дверной звонок электрический: выбор, установка ...
Квартирный звонок
Купить новый поставщик звонок электрический без...
Как выбрать лучший дверной звонок: виды, критер...
Продается звонок дверной проводной - Свет и эле...
Мелодичный квартирный звонок » Паятель.Ру - Все...
Купить Звонок дверной сетевой двухпроводной эле...
Звонок Зуммер-2-12 одна мелодия без кнопки музы...