Главная
»
Mps1634 аналог
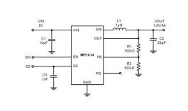
MP1614